您现在的位置是:主页 > 游戏攻略 >
我的勇者铁匠多利安搭配攻略_我的勇者 任务
更新时间:2026-03-18 09:19阅读量:156人已围观
我的勇者铁匠多利安搭配什么好,相信很多玩家都不清楚,那么在暴击上搭配什么好呢,下面为大家介绍我的勇者铁匠多利安搭配攻略。
我的勇者铁匠多利安搭配攻略
铁匠的两星效果是如果普通攻击没有暴击,则增加普攻伤害。我之前一直以为这个额外伤害的加成只要暴击了就会消失,但是忽然发现好像按照描述和很多人的测试结果并不是这样。这个加成应当是在一秒之内会被没触发暴击的普攻就会延续下去,也就是除非一秒钟之内的所有普攻都暴击,这个buff会一直存在。这样一来似乎就有一种可能性:
是不是并不一定要满暴击时候伤害才最高,是不是可以故意留一些不暴击的普通攻击去叠这个buff?
由于组队有河豚武器叠buff,所以下面的测试只针对单人(如果有理解错误的欢迎指正,但是我的测试是按照上面的理解去做的)
原本想用概率论求个解析解,但是我后来发现相关的变量有点多(主要是暴击伤害,攻速,和普攻加成的稀释),比较麻烦,所以写了个小程序模拟了一下。直接说结果:
正常发育的普攻角色,满爆伤害最高(有一些极端情况除外,下文有提),因为这张卡的收益在满暴击的时候收益为0,所以它的整体收益并不高。注意这边的满暴指的不是面板暴击率100%就可以了,因为要考虑到怪物和首领的免暴率(最高好像是25%,除了魔界岛的一个阴间debuff)。比如面板105%暴击遇到20%免暴的首领,实际的净暴击率只有85%。
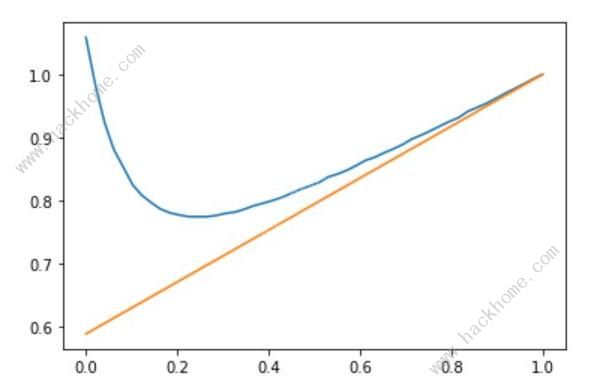
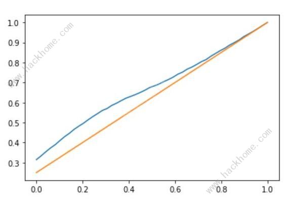
如下是一些我的测试例子。横轴代表净暴击率,纵轴是相对满暴击的长期伤害期望值比例。蓝色线代表有铁匠的,橙色线是没有铁匠的。(经典pyplot配色)
成型的海战的普攻加成应该是基础100%+魂卡羁绊40%+戒指60%+鬼爪60%+无影剑50%=310% (我的海战还没成型,但应该常态的就这么多吧)
1. 成型海战(其他普攻职业类似图像)爆伤400%, 攻速4.0, 普攻加成310%:
可以看到这个卡在成型的海战面前基本没有效果(在80%净暴击时相对于没有魂卡也只有大概1%的收益)。
2. 只有魂卡40%和戒指60%的普攻伤害加成,爆伤250%, 攻速2.7:
3. 新人意外得到一张二星铁匠 --- 暴击伤害200%,攻速2.3,无其余普攻伤害加成:
这是其中一种极端情况。伤害最高处是没有暴击... 其实也很好理解,因为如果有魂卡羁绊,戒指等带来的常态化的普攻伤害加成的话,铁匠的buff就被严重稀释了。
4. 另一个极端情况 --- 我不要爆伤只要攻速,诶就是玩儿~ 爆伤150%,攻速4.0,无普攻伤害加成:
20%净暴击率的伤害甚至比满暴击高了接近30%... 但我宁愿相信这种情况不会出现在实战中。
一个简单的总结:整体上铁匠的收益在团本里才得以体现。对于已然半成的普攻角色来说,完全没必要为了铁匠的两星效果而去刻意降低自己的暴击率,这样反而得不偿失。当然,对于大部分平民玩家,没有赌出其他四星魂卡的时候,铁匠也是一个代替品。(特别是面板暴击只有100%或者不到100%的,遇到有较高免暴的怪物时)
以上测试均来源于下面的模拟代码。如有错误敬请指正。
随机图文

明日之后下潜和上升_明日之后潜水怎么上来
下潜和上升是水域探索的基本操作。下潜的方法相对简单,进入水中后,右手调整视角,将准星向斜下方调整,然后使用滚轮或方向键向前移动即可进入潜水状态。需潜水时会显示屏息进度条,进...
王者荣耀李元芳最强出装是什么_王者李元芳出装最强输出装
中期补出破晓这件射手神装,它能有效针对敌方前排坦克,配合暗影战斧的双穿效果,就算对面再肉也扛不住你的输出。最后一件装备可以根据局势灵活选择,顺风局可以出破军最大化伤害,...
鸣潮霄凤蝶怎么获得
鸣潮霄凤蝶怎么获得?鸣潮邀你体验一场跨越时空的心灵之旅,作为元素使徒,掌握自然的力量,与性格各异的伙伴相遇,共同抵御未知威胁,寻找失落的平静,让希望之光重新照耀大地。接下来...
和平精英创意工坊模式怎么玩_和平精英创意工坊的模式
创意工坊里有极寒模式,它也是有参加排位积分的,这个模式跟普通模式的区别就是有暴风雪的设定。暴风雪倒计时可以在缩圈时间旁边看见,每次有暴风雪都会出现四分半,每一局都有两轮...