您现在的位置是:主页 > 游戏攻略 >
为芭比公主做魔法裙_为芭比公主做魔法裙的故事
更新时间:2026-03-25 23:39阅读量:165人已围观
为芭比公主做魔法裙是一款非常休闲的搭配类小游戏,适合打发时间。那么这款游戏怎么玩,具体该如何操作?
实际上为芭比公主做魔法裙是部分游戏平台上的常见小游戏,画风可爱,发挥想象力,可以随意为芭比公主搭配衣裳。因此,对于这款游戏的操作极其简单,只需要在游戏里根据要求使用鼠标进行操作。不同于网游和大型页游,它的开始方式也是非常容易,只需游戏加载完毕后点击JOGAR即可开始游戏,然后利用鼠标进行对应的操作,搭配出与众不同的魔法服装哦!
随机图文

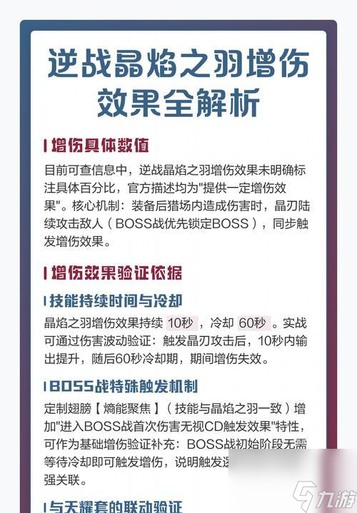
逆战中怎么配置增伤技能_逆战中怎么配置增伤技能栏
逆战,作为一款以射击竞技为主的游戏,玩家之间的技能配置与搭配往往决定了比赛的走向。在众多技能中,增伤技能因其对比赛结果的重大影响而受到玩家的高度重视。如何正确配置增伤技能,...
摩尔庄园手游等级怎么升_摩尔庄园手游 升级
前期提升摩尔等级最高效的途径就是跟随小摩尔的引导,做完一系列的初始引导任务。这些初始引导任务包括回到庄园、认识朋友以及家园系统等,随后就可以接上寻找乐乐侠的主线剧情。这些初...
pokemmo饱腹熏香在哪买?_pokemmo熏香怎么获得
1、在帆巴市的精灵中心的左侧有一个帆巴市场,然后我们进入到帆巴市场里面,里面有一个等离子团的成员在卖东西,这个等离子团的成员卖的就是各种熏香。2、满腹熏香的效果...
境界刀鸣定向选择方法_境界斩魄刀异闻录
在境界刀鸣的世界里,定向选择可是至关重要的,它直接关系到角色的发展走向和战斗风格。下面就为大家详细说说境界刀鸣定向该怎么选。洞察流洞察流适...