您现在的位置是:主页 > 游戏攻略 >
冒险村物语转职_冒险村物语转职顺序
更新时间:2026-02-02 07:36阅读量:154人已围观
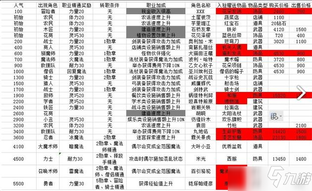
角色转职及任务出现条件:
人物满10级可以进行转值,冒险者、木匠、农民为基础职业,其他职业在精通后,可开启转职选项。地精、商人、音乐家出现前提是满足草原人物来访的城镇特征点数条件。来访最基础条件是完成购物村检定任务(1星城镇)。
音乐家可以通过将学者刷满40满意度落户送博物馆,通关建造博物馆开启“一起参加博物馆任务”来凑文化特征点数,通过1200人气解锁的“歌唱大会”凑音乐特征点数。
随机图文

星露谷物语牛怎么产奶?_星露谷物语养奶牛
1.购买挤牛奶用的桶或自动采集器,购买1个即可。2.保持成年奶牛心情愉快,拿出挤奶桶对准奶牛右击。3.使用挤奶桶获得牛奶,使用自动采集器的玩家,次日清晨...
潜水员戴夫无人机怎么呼叫_潜水员戴夫水下无人机怎么获得
呼叫无人机就按F键,这玩意儿是游戏里柯布拉给的黑科技,得先做完他的零件搜集任务才能用。十月游戏里手机一响,柯布拉这老哥会喊你去工作室,缺三个零件:计算机芯片、发动机、相机镜...
孤胆枪手2如何调锁血_孤胆枪手2血量图标不见了
调锁血可以让你的角色在战斗中保持无敌状态,轻松应对各种敌人。最简单的方法是使用游戏内置的秘籍代码,比如输入cheath可以直接增加生命值,或者输入stgod一键提升全部技能...
三角洲行动性价比高的扩容箱有哪些
“扩容箱”顾名思义是扩大囤积容量的,战场上可捡到的种类非常之多。第一种是囤囤党最爱的“高级藏品箱”,容量为9×12。它能放橙红两类稀有搜集品,并可在仓库里面使用。箱子1是能...