您现在的位置是:主页 > 游戏攻略 >
崩坏星穹铁道模拟宇宙智识命途怎么样_崩坏星穹铁道模拟宇宙智识命途攻略详解
更新时间:2026-04-09 02:12阅读量:148人已围观
崩坏星穹铁道模拟宇宙智识命途怎么样?效果如何?这次模拟宇宙里新加入了新智识命途呢,提供给大家其他的属性效果哦,详细的强度属性内容现在来告诉给大家吧~
崩坏星穹铁道模拟宇宙智识命途效果
简评
智识命途是主打“群攻”及“终结技”的命途,具有一定的泛用性,尤其适合输出模型符合群攻特性、而且终结技侵略性较强的智识命途角色,例如银枝、姬子这类强力的AOE选手。
除此之外,智识命途的2星、3星散件能提供不同的终结技增益,只要终结技有输出能力,智识命途的散件都有相当高的收益。
参考已有的命途体系,就类似于欢愉的“终结技视为追加攻击”、虚无的增加弱点击破效率等高质量祝福,泛用性非常高。
接下来让我们来看看该命途的整体机制。
首先我们来看智识命途的命途回响:
1.智识的命途回响会提供一个特殊的链接机制。简单点来理解,激活回响后会先造成一次AOE伤害,接着将目前场上的敌人全部链接起来,任意一个被链接的单位受到攻击都会对生命最高的敌人(一般是BOSS或者精英)触发一次额外伤害,最多触发15次。主要有以下几个特性:
(1)该回响可以弥补AOE角色对单乏力的痛点,但条件是场上拥有足够多的目标。
(2)击中这个传导伤害的目标本体也可以触发这个额外伤害。
(3)回响之后召唤出的敌人不会被链接,像是虫群这种频频召唤ADD的BOSS需要注意回响的释放时机。
2.回响强化也比较好理解,增加倍率、增加回充、增加频率。
只有【核心熔毁】的机制需要稍微注意一下,这个“受到终结技攻击”时提高终结技伤害的特性,仅仅提高回响DEBUFF的链接伤害,并不提高这个触发传导的终结技攻击本身的伤害。
也就是说,主打普攻、战技的角色对这个祝福的利用率并不高,得是银枝这种高频使用终结技攻击的角色才好用。
接下来我们来看比较容易入手的三星祝福。
3星祝福拥有一个特殊机制叫【罐中脑】,获取任意相关祝福后解锁3个对应的2星强化祝福。
罐中脑可以视为一个电池,能通过特定的2星、3星祝福进行充能,上限100%(存在小数点)。
当充能达到100%以后,开启终结技会消耗掉所有充能,并且立刻获得额外的一整管能量,马上可以复读第二次大招。角色的头上会有明显的标记提示下次开启终结技是否会消耗罐中脑:
需要注意的是,第二次大招必须尽快使用,不然就会马上丢失。一般来说,只要轮到触发复读终结技角色的回合,或者是在该角色的回合触发后不复读终结技,而是转而使用普攻和战技,额外的能量就会立刻丢失,白白浪费充能。
各个3星祝福的表现中规中矩,有一定的使用门槛。在获得击杀充能的3星祝福以后,甚至可以打出如同巡猎斩杀充能祝福的终结技连发效果,体验相当不错。
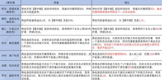
二星祝福和其他命途的类似,有的属于群攻特化祝福,有的属于泛用性祝福。
(1)三个【罐中脑】强化的专属机制需要先获得智识的3星祝福才能解锁。
其中最有趣的是溢出能量转充能的祝福,众所周知,在实战中能量溢出的情况非常常见,配合一些模拟宇宙中的祝福(例如巡猎斩杀)可以进一步提高终结技复读的频率,伤害到位的情况下甚至可以用终结技从头打到尾。
(2)开场充能的效果泛用性最强,强化后能在所有战斗中保证开局就能使用终结技,而且可以让自动档完全不用担心AI乱放终结技,抓取的优先级非常高。
一星祝福基本与群攻特性挂钩,作为散件使用比较挑角色。
这里复习一下群攻特性,特指能攻击所有敌人的攻击模式,不包含扩散。
随机图文

金铲铲之战空城执法蔚怎么玩_金铲铲蔚出装
这套阵容的核心就是利用高执法以及蔚加坦度的异常突变,搭配后期的两星女警和满装备满改件的兰博拉满战力。阵容主由主C蔚、副C女警、麦迪、斯特卜、洛里斯、卡牌、安倍萨、塞维卡和兰...
原神异人笼宝箱_异人龛成就
原神在此次新版本更新后增加了稻妻城的地图。在稻妻区域有很多任务、宝箱和道具材料。异人笼宝箱就是其中之一。那么原神稻妻异人笼宝箱如何拿呢?接下来给大家带来原神稻妻异人笼宝箱获...
魔兽世界柔软的泡沫塑料剑_wow泡沫剑
柔软的泡沫塑料剑是游戏中一个可以帮助你把怪打残血避免直接打死的一个道具,那么有不少小伙伴好奇柔软的泡沫塑料剑怎么获得,下面就给大家带来柔软的泡沫塑料剑获得方法介绍。魔兽...
鸣潮香汁鸡食谱怎么获得_鸣潮汕话怎么读
鸣潮里面有很多的食谱,今天给大家带来的是游戏里面香汁鸡食谱获得方法,还有很多的小伙伴不清楚鸣潮香汁鸡食谱怎么获得,那么下面就是具体的鸣潮香汁鸡食谱获得方法。鸣潮香汁鸡食...