您现在的位置是:主页 > 游戏攻略 >
温泉物语都有哪些顾客_温泉物语有哪些店铺
更新时间:2026-03-26 04:28阅读量:163人已围观
温泉物语1都有哪些顾客?不同的顾客服务难度如何,顾客们都喜欢什么,该怎么通过什么服务来招待不同的顾客。在这里小编为大家总结了一下温泉物语1都有哪些顾客的攻略,有想要玩的玩家可以参考一下。
温泉物语1顾客图鉴
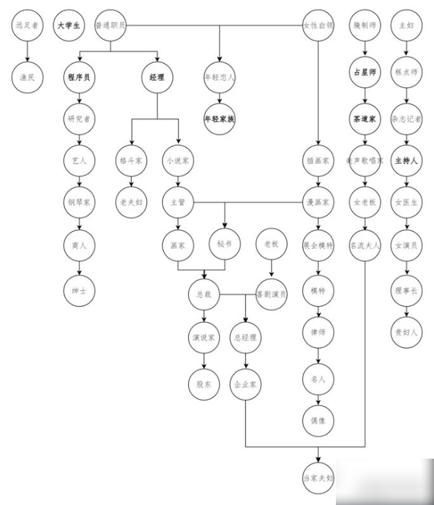
顾客共49位,有男女,青中老年,还有团体的区别。顾客升级有难易度,难度高的使用设施更难获得满意度,所以需要各类建筑有高相性,高人气,高风景。
1代顾客的发现并不用太有策略,基本上发现一个投资一个就行。2代比1代做的好,需要一定策略性,需要优先投资某些顾客。
下图是1代所有顾客的关系图,可以参考。
只有老板要购买2级土地证后出现。其余顾客都是通过投资出现。
除了当家夫妇需要企业家和明流夫人达到40人气
还有几个特殊的:
人气家族50,投资乒乓球台
经理65,邀请咖啡厅老板
占星师40,邀请著名占星师
茶道家40,邀请茶道大师
其余顾客到30即可。
随机图文

原神超越时空之空想怎么触发_超越时空界限
原神超越时空之空想怎么触发?这个任务需要触发解锁才可以获取到专属的成就奖励哦,整体的过程还是很简单的,就是要了解触发机制,下面一起来看看详细任务通关内容吧~原神超越时空...
七日世界无尽长梦涵盖哪些玩法
如果说天空之触是简单难度,雪国人生是困难难度,那么无尽长梦就是跳过大师的噩梦难度。如果要前往该服务器,请务必带上朋友,并在其它服务器做好充足准备。在该剧本第一阶段就会开放东...
龙族卡塞尔之门体力补给箱怎么获得_卡塞尔之门什么意思
龙族卡塞尔之门体力补给箱怎么获得?龙族卡塞尔之门中任务和副本都需要消耗体力,玩家们在体力不足时可以使用补给箱来恢复,能够在钻石商店中用货币购买,下面小编就为大家带来具体的龙...
魔兽世界乌龟服单手锤任务怎么完成_魔兽世界怀旧服乌龟技能信息
魔兽世界乌龟服单手锤任务怎么完成?怎么做?这个任务是新出的挑战呢,单手锤任务主打一个简单轻松,但是也要一些细节要求去完成,详细的任务通关方法下面来告诉给大家吧,快来看看具体...