您现在的位置是:主页 > 游戏攻略 >
王者荣耀王者可以苹果qq区转到微信区吗?_王者荣耀苹果qq可以转到安卓吗
更新时间:2026-03-20 18:47阅读量:158人已围观
一、王者荣耀qq区无法转移到微信区,根据王者营地的转移目标区服要求,安卓手q和苹果手q之间可以互转,安卓微信和苹果微信之间可以互转。用户仅可选择系统提供的可转入的区服,可转入的区服均为尚未到达注册上限90%的区服(非所有区服)和未有角色创建的区服,抢先服暂不支持角色转入和转出。
二、可转移数据。
代币类:荣耀积分、皮肤碎片、英雄碎片、铭文碎片、蓝星币、紫星币、金币、钻石、远征币、武道币、战令币。
资源类:英雄、皮肤、铭文、星元部件/套装、头像框、个性动作、荣耀播报、回城特效、击败播报、拖尾数据、 背包内所有道具、模拟战精灵、模拟战棋盘。
体验数据类:排位赛历史赛季数据:每赛季最高段位/常用英雄/王者印记/胜场/胜率。
英雄使用数据:各英雄使用场次/英雄胜率/熟练度。
战令数据:当赛季战令状态(精英/进阶/典藏),战令等级,战令经验,各奖励领取状态,战令兑换内各商品的限购次数。
排行榜数据:排行排名不进行转移,每个排行榜信息将转移到新区后进行重新排名。
超强人机进度。
商城数据类:商城物品的限购次数,积分/钻石夺宝幸运值,积分/钻石夺宝每周累计宝箱进度,战队商店的限购次数,小队商店限购次数,许愿屋的宝箱累计次数及商品价格,武道商店限购次数及价格,远征商店限购次数及价格。
安全类数据:封号状态,健康系统的时间及限制,禁赛状态,惩罚记录,禁言状态,实名制状态。
设置类数据:除根据机型设置(画面质量/粒子质量)的内容外,其余内容均可转移。
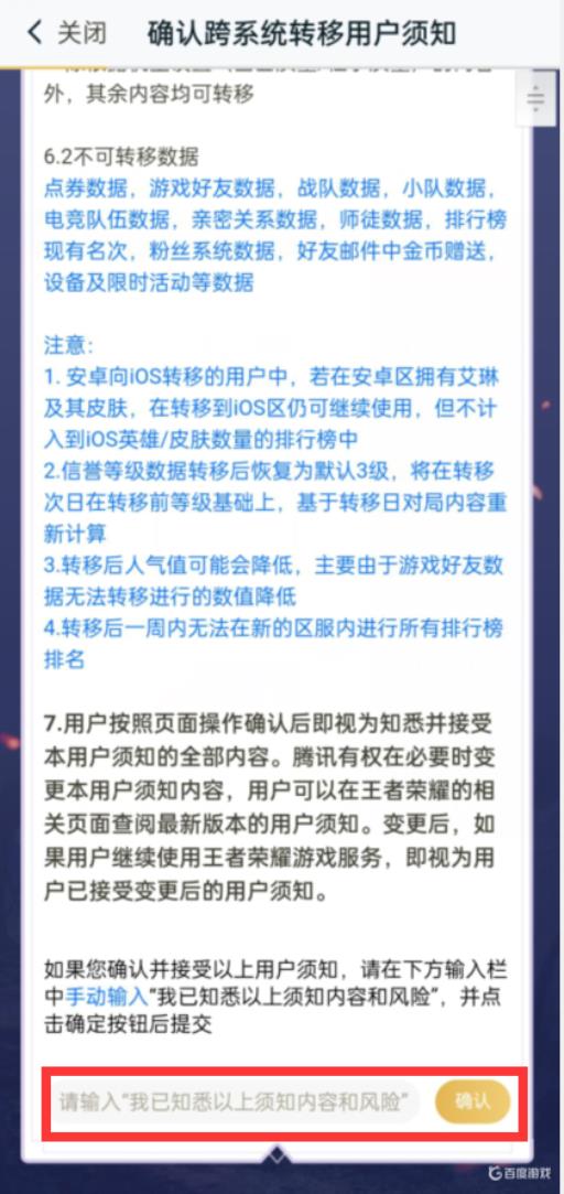
三、不可转移数据。
点券:没用完的点券,都不可转移。
游戏好友:安卓的游戏好友,转区到苹果后,就找不到了。
战队/小队:转区前,需要解散加入的战队和小队。
亲密关系:情侣、闺蜜、死党等亲密关系,转区后统统自动解除。
师徒数据:建立的师父或者徒弟关系,都会在转区后解除。
排行榜现有名次:英雄战力/分路战力这种数据还在,但是名次会根据上榜要求来排列。
好友邮件中金币赠送:没领取的金币邮件,转区后消失。
电竞队伍:转区前需要解散。
粉丝系统:比如点赞、人气值这种,转区后清空。
四、转移角色要求。
转移规则要求转移角色等级需满30级。
=30天。
转移角色邮箱和赠礼中心内,不可存在未领取附件的邮件(请您及时领取所有附件)。
转移角色需退出战队(原因为战队数据无法跨系统转移)。
转移角色的点券需<=20 (原因为点券无法跨系统转移,为保证您的利益,请您在点券消耗后再提交跨系统转移申请)。
转移角色需不在小队中或所在小队仅有该角色一人。
转移角色期间请您退出游戏,保持账号离线状态(角 色转移需求提交成功后,系统预计在24小时内完成自动操作)。
=90天。
五、服务费用和办理时间。
每次转移角色需支付990荣耀币。荣耀币是王者营地专属付费货币,不等同于点券。召唤师们可在王者营地进行充值(1元=10荣耀币)。
服务申请提交后,由于角色需要搬迁大量的游戏数据,预计在24小时内完成,角色转移期间,原区服角色和目标区服角色将无法登录。转移成功后,目标区服可正常游戏。
六、通过王者营地的转区工具即可使用跨系统转移服务。
1、在王者营地首页点击更多工具。
2、选择转区工具。
3、点击开始转移。
4、按照系统要求输入文字内容。
5、点击检测。
6、点击验证本人。
7、输入验证手机号。
8、点击确定即可开始转移。
随机图文

往日不再怎么提升信任度_往日不再提高好感度
提升营地信任度是解锁高级武器、机车改装和剧情福利的关键。信任度主要通过完成任务、提交战利品、清理感染区和救援幸存者等方式积累。前期跟着主线推进自然能获得基础信任值,但想快速...
阴阳师初翎山风怎么样_阴阳师初翎山风御魂搭配
初翎山风是单体伤害极高的攻击型式神,普通技能名为疾,会迅速往前冲并攻击敌人两次。初始每次即可打出百分之四十的伤害,升到五级时便能让? 伤害增加至百分之五十。被动效果名为令,...
炉石传说巨龙降临阿灵顿宇宙战卡组构筑_炉石传说巨龙降临卡牌
炉石传说2020宇宙战怎么玩?炉石传说新版本巨龙降临已经上线,很多玩家都好奇新版本有哪些高胜率T1级别卡组推荐?下面我就给大家带来炉石传说巨龙降临阿灵顿宇宙战卡组构筑,一起...
泰拉瑞亚手机和电脑能不能联机?_泰拉瑞亚手机端能和电脑端联机吗
泰拉瑞亚的手机和电脑是不能联机的,包括手机版ios只能和ios联机,安卓和安卓,同样电脑只能和电脑联机的,因为手机和电脑的游戏主机服务器是不一样的。...